- Imprimer
- Partager
- Partager sur Facebook
- Partager sur X
- Partager sur LinkedIn
Communiqué / Eq I.Marty, Myopathies, Recherche
Le 14 avril 2025
Bien connue en tant que canal calcique pour son rôle dans la contraction des muscles, la protéine RyR1 est également impliquée dans la différenciation des cellules musculaires. C’est la conclusion d’une étude réalisée par des chercheurs du GIN et publiée dans la revue scientifique Cells.
En travaillant sur un modèle murin, des chercheurs de l’équipe « Myologie cellulaire et pathologies » dirigée par Isabelle Marty ont découvert que la protéine RyR1 a plus de fonctions qu’on ne le pensait. Si cette protéine joue un rôle clé dans le processus de contraction de nos fibres musculaires en contrôlant le calcium cytosolique dans les cellules, il semble que RyR1 agisse aussi sur d'autres processus cellulaires pour influencer la formation des muscles.
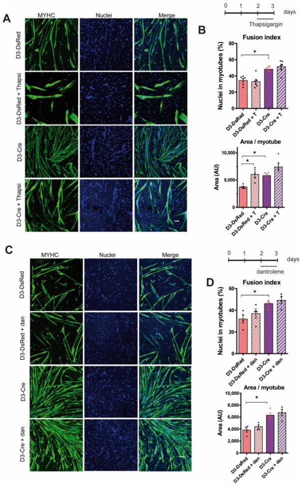
« En faisant varier la quantité de RyR1, nous avons pu observer in vitro que ces changements affectaient la différenciation des cellules musculaires et la formation de myotubes » explique Anne Petiot, chercheuse au GIN et cosignataire de l’étude. « Diminuer la quantité de RyR1 favorise la différenciation des cellules musculaires. »
Mais ce n’est pas tout : le rôle de canal calcique de RyR1 semble avoir moins d'importance dans ce processus de différenciation « RYR1 a deux fonctions : une fonction dans la contraction qui est dépendante du calcium relargué par RyR1 et une fonction dans la différenciation qui elle, ne dépend pas de l’activité canal calcique de RyR1. » continue la chercheuse.
Beaucoup de myopathies sont liées à une mutation du gène RYR1 et à la diminution de la protéine RyR1. Comprendre comment RyR1 contrôle la formation des muscles pourrait donc aider à développer de nouvelles thérapies pour ces maladies musculaires.

RyR1 effect on myotube differentiation is independent of RyR1-mediated calcium release.
Référence :
RyR1 Is Involved in the Control of Myogenesis.
Tourel A, Reynaud-Dulaurier R, Brocard J, Fauré J, Marty I, Petiot A.
Cells. 2025 Jan 21;14(3):158. doi: 10.3390/cells14030158.
PMID: 39936950 Free PMC article.
Date
- Imprimer
- Partager
- Partager sur Facebook
- Partager sur X
- Partager sur LinkedIn